找回密码
 立即注册

QQ登录

只需一步,快速开始

搜索

“经批准或授权的计量技术机构”如何理解

 火.. [复制链接]
恺撒游神 发表于 2012-12-25 18:42:49 | 显示全部楼层 |阅读模式
凡中华人民共和国公民,遵守国家法律、法规,恪守职业道德,并符合注册计量师资格考试相应报名条件的人员,均可申请参加相应级别注册计量师的考试(《规定》第十条),合格者可取得注册计量师资格证书。取得注册计量师资格证书的人员,如要取得注册计量师注册证件,应当受聘于一个经批准或授权的计量技术机构(《规定》第十七条)。
那么经质量监督局考核通过建立了计量检定标准的企业计量机构算不算“经批准或授权的计量技术机构”?
liuyuji 发表于 2012-12-25 18:58:32 | 显示全部楼层
算是批准或者授权的计量技术机构。
回复 支持 反对

使用道具 举报

peiquanbin 发表于 2012-12-26 14:19:32 | 显示全部楼层
包括标准考核和机构考核 建立了计量标准并通过了标准考核以后还要通过机构考核才行 就是说要同时符合1033和1069的要求
回复 支持 反对

使用道具 举报

规矩湾锦苑 发表于 2012-12-26 15:15:03 | 显示全部楼层
回复 1# 恺撒游神

  “经批准或授权的计量技术机构”其实就是“法定计量技术机构”,此处计量技术机构特指计量检定机构。JJF1069-2012《法定计量检定机构考核规范》引言一开始就给“法定计量检定机构”下了定义:“法定计量检定机构是政府计量行政部门依法设置或者授权建立并经政府计量行政部门考核合格的,为政府计量行政部门实施计量监督提供技术保证,并为国民经济和社会生活提供技术服务的计量技术机构。”
  因此这句话中“经批准”的应该特指“政府计量行政部门依法设置”的(当然也就是经批准的)计量技术机构,“授权的”就是特指政府计量行政部门“授权建立”的计量技术机构。
  那么经质量监督局考核通过建立了计量检定标准的企业计量机构算不算“经批准或授权的计量技术机构”?
  首先“企业计量机构”肯定不属于政府计量行政部门依法建立的计量机构,也就不属于“经批准”的计量机构。至于是否属于“授权”的计量机构,也还不能确定。因为按JJF1033通过了计量标准考核,仅仅是开展计量检定活动,以及取得“授权”资格的前提条件之一。只有按JJF1069要求通过了政府计量行政部门组织的“法定计量检定机构”考核合格,并由政府计量行政部门书面颁发了向社会提供计量检定/校准服务“授权证书”的企业计量机构,才可以称为“授权”的计量技术机构。
回复 支持 反对

使用道具 举报

雾里看花 发表于 2012-12-26 18:26:39 | 显示全部楼层
回复 4# 规矩湾锦苑


    也就是说在一般的企业工作的人员,有了一级注册计量师资格证,还没处去注册,是吗?
回复 支持 反对

使用道具 举报

liuyuji 发表于 2012-12-26 19:21:31 | 显示全部楼层
回复 5# 雾里看花


   我觉得可以注册,这里指的是计量技术机构,不是法定计量技术机构。计量技术机构包括法定计量技术机构,法定计量技术机构只是计量技术机构的一部分。
回复 支持 反对

使用道具 举报

规矩湾锦苑 发表于 2012-12-26 22:51:48 | 显示全部楼层
回复 5# 雾里看花

  《注册计量师制度暂行规定》第十七条全文是:“取得注册计量师资格证书并申请注册的人员,应当受聘于一个经批准或授权的计量技术机构,并通过聘用单位报本单位所在地(聘用单位属企业的通过本单位工商注册所在地)的质量技术监督部门,向省级质量技术监督部门提出注册申请。”
  “经批准或授权的计量技术机构”就是后面有关条款所说的“聘用单位”。聘用单位既包括经政府“批准的”由政府计量行政部门设置的计量技术机构,括号内的内容说明也包括经政府计量行政部门“授权的”由企业或事业单位设置的计量技术机构。这和注册会计师办理注册手续一样,虽考取了注册会计师证,但在未被某个会计师事务所聘用前,不能注册。持有注册会计师证未注册的,只证明具有注册会计师能力,尚不具备注册会计师资质。
  企业计量检定机构的授权有两种,一种是对社会提供计量检定/校准服务的,另一种是对内开展内部使用的国家强制检定计量器具的强制检定的,我认为这两种授权都应该属于“授权的”计量技术机构。如果有的企业既不开展对社会检定/校准服务,也不对内开展强制检定活动,甚至根本就执行全部计量器具送检,自己只搞计量管理,压根就不准备申请“法定计量检定机构考核”和授权,我建议这种企业考取了注册计量师证的量友可以“挂靠”一个“批准的或授权的计量技术机构”,受聘于该机构,在该机构人力资源不足时为该机构提供协助。呵呵,本建议纯属个人的设想,尚需询问负责注册计量师注册管理的当地省级人事行政部门和质量技术监督部门。
回复 支持 反对

使用道具 举报

雾里看花 发表于 2012-12-27 11:46:08 | 显示全部楼层
谢谢六楼、七楼两位的朋友了。
回复 支持 反对

使用道具 举报

yuyi121 发表于 2012-12-30 10:36:29 | 显示全部楼层
算 我们这里好多企业计量员和电力行业的人参加考试的
回复 支持 反对

使用道具 举报

南湖计量 发表于 2013-1-1 15:28:12 | 显示全部楼层
4楼!!!怎么有这么傻的人如果这个计量师只在计量检定所这种机构有用那叫什么面向社会啊
如果自己不懂就不要出来误导人家!唉怎么就会有这种人啊!会误人子弟的以后请别乱说!
回复 支持 反对

使用道具 举报

规矩湾锦苑 发表于 2013-1-1 16:25:30 | 显示全部楼层
回复 10# 南湖计量

  注册计量师证是国家认可的执业资格证,不是职称证。职称证在任何单位均有效,职业资格证则在“经批准或授权的计量技术机构”中受聘并注册后才产生作用。为了鼓励计量人员提高业务素质,国家鼓励大家考取注册计量师证,取得注册计量师证后在职称评定中可加分择优评定。
  企事业单位的计量人员考取注册计量师证有利于企事业单位计量工作水平提高,有助于提高企事业单位威望和知名度,单位的计量机构也可向政府计量行政部门申请授权变为“授权的”计量技术机构。取得一级注册计量师证的人员,可以在全国范围内受聘于“授权的计量技术机构”,或受聘于“经批准的计量技术机构”。持有注册计量师证的人员即便是受聘于计量检定所,如果该检定所并不是“经批准或授权的计量技术机构”,同样也不能被注册。这和注册会计师证并没有什么差别。
回复 支持 反对

使用道具 举报

路云 发表于 2013-1-2 08:51:17 | 显示全部楼层

个人认为我国的法定计量技术机构分为三级,国家级、省级(或行业级区域计量站)、企事业单位级。前两者是经考核批准,并授权可对社会开展计量检定服务。而许多企事业单位的计量技术机构同样也是经过上级计量行政主管部门考核授权的,只不过是授权范围只限于在企事业单位内部开展计量检定业务,同样可以出具《检定证书》。经批准授权的计量技术机构从字面上理解应该是“经批准的计量技术机构”或“经授权的计量技术机构”。既然是“或”,而且这里也未出现“法定”二字,那么就应该包括法定计量技术机构和非法定计量技术机构(如民营的校准实验室)。

授权分两类:一类是经计量行政许可授权的,属于法定计量技术机构,可以在授权范围内开展检定业务,出具《检定证书》。另一类是未经计量行政许可授权,而是经CNAS认证授权的,这类机构不属于法定计量技术机构,可以在授权范围内开展校准业务,出具《校准证书》。

回复 支持 反对

使用道具 举报

规矩湾锦苑 发表于 2013-1-2 20:58:30 | 显示全部楼层
  路云老师12楼的想法非常有道理,也是我们企业计量工作者所希望的,我很赞同。
  在企业计量技术机构工作取得注册计量师证的人员,如果企业计量机构不是政府计量行政部门依法授权的计量技术机构,仅仅被自己企业聘任,现在要申请注册可比登天还难呢。非常希望国家人事行政管理部门和质检总局能够达成共识,共同对“经批准的计量技术机构”和“经授权的计量技术机构”做出一个正式解释。现状普遍承认的“经批准或授权的计量技术机构”仍是具有依法向社会提供公证计量检测数据资格的计量技术机构,仅有在企业内部提供计量检测数据资格的计量技术机构普遍没有被承认是“经批准或授权的计量技术机构”。
回复 支持 反对

使用道具 举报

莲花池 发表于 2013-1-5 10:22:41 | 显示全部楼层
回复 1# 恺撒游神


    就是这样啊
回复 支持 反对

使用道具 举报

京铁计 发表于 2013-1-6 17:19:38 | 显示全部楼层
单项授权的也是法定机构?
回复 支持 反对

使用道具 举报

xqbljc 发表于 2013-1-7 12:22:37 | 显示全部楼层
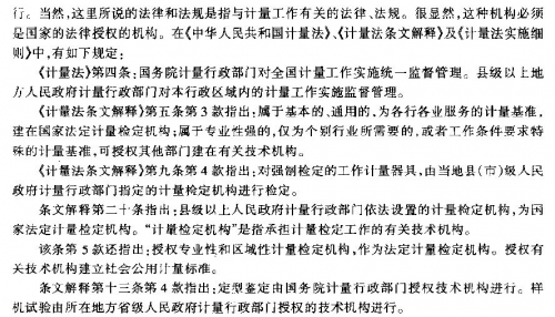
我们参看一下通用计量术语及定义解释(JJF1001-1998):
             捕获法定计量技术机构         1.JPG
             捕获法定计量技术机构         2.JPG
             捕获法定计量技术机构         3.JPG
回复 支持 反对

使用道具 举报

yzjls 发表于 2013-1-19 22:24:51 | 显示全部楼层
当然算咯,也是计量机构
回复 支持 反对

使用道具 举报

fiexue 发表于 2013-1-22 11:28:04 | 显示全部楼层
考了也不能随便注册。。还要找接收单位么。。
回复 支持 反对

使用道具 举报

yzjls 发表于 2013-1-22 13:06:38 | 显示全部楼层
回复 11# 规矩湾锦苑


    我赞同10#的观点。授权的计量检定机构应该包括企业里的一些授权计量站或者计量部门
回复 支持 反对

使用道具 举报

规矩湾锦苑 发表于 2013-1-22 14:03:51 | 显示全部楼层
回复 19# yzjls

  在这点上我们并没有分歧,我完全赞同你的意见,“授权的计量检定机构应该包括企业里的一些授权计量站或者计量部门”。我在4楼强调的是《注册计量师制度暂行规定》讲“取得注册计量师资格证书并申请注册的人员,应当受聘于一个经批准或授权的计量技术机构……。”其中“经批准的计量技术机构”就是政府计量行政部门依法设置的计量技术机构,“经授权的计量技术机构”就是你说的企事业单位建立的并且经政府计量行政部门授权的计量技术机构。企事业单位中未经政府计量行政部门授权的计量技术机构则不在其列。
  当前我国大多数企业的计量部门并没有被政府计量行政部门授权,只能对内开展计量校准活动,无权向社会提供计量检定或计量校准服务,也无权对内开展强制检定计量器具的检定工作,因此大多数企业的计量技术机构不属于“授权”的计量技术机构。企业的计量技术机构要成为法定计量检定机构必须取得政府计量行政部门的授权,哪怕是只有一个项目的授权,或者只是对内开展强制检定计量器具的检定授权都行。
  受聘在“经批准或授权的计量技术机构”中的人员,取得注册计量师证后可以直接办理注册手续。在企事业单位计量技术机构工作的取得注册计量师证的人员要办理注册手续,如果企事业单位的计量机构已经授权同样可以办理注册手续,如果企事业单位的计量机构未经政府计量行政部门授权,则还需找一个“经批准或授权的计量技术机构”受聘,方可办理注册手续。
回复 支持 反对

使用道具 举报

莲花池 发表于 2013-1-22 14:34:27 | 显示全部楼层
回复 1# 恺撒游神


   
“经批准或授权的计量技术机构”其实就是“法定计量技术机构”,此处计量技术机构特指计量检定机构。JJF1069-2012《法定计量检定机构考核规范》引言一开始就给“法定计量检定机构”下了定义:“法定计量检定机构是政府计量行政部门依法设置或者授权建立并经政府计量行政部门考核合格的,为政府计量行政部门实施计量监督提供技术保证,并为国民经济和社会生活提供技术服务的计量技术机构。”
  因此这句话中“经批准”的应该特指“政府计量行政部门依法设置”的(当然也就是经批准的)计量技术机构,“授权的”就是特指政府计量行政部门“授权建立”的计量技术机构。
  那么经质量监督局考核通过建立了计量检定标准的企业计量机构算不算“经批准或授权的计量技术机构”?
  首先“企业计量机构”肯定不属于政府计量行政部门依法建立的计量机构,也就不属于“经批准”的计量机构。至于是否属于“授权”的计量机构,也还不能确定。因为按JJF1033通过了计量标准考核,仅仅是开展计量检定活动,以及取得“授权”资格的前提条件之一。只有按JJF1069要求通过了政府计量行政部门组织的“法定计量检定机构”考核合格,并由政府计量行政部门书面颁发了向社会提供计量检定/校准服务“授权证书”的企业计量机构,才可以称为“授权”的计量技术机构。

我同意这种观点



回复 引用
TOP

回复 支持 反对

使用道具 举报

路云 发表于 2013-1-22 20:26:55 | 显示全部楼层
回复 21# 莲花池

“经批准或授权的计量技术机构”与“经政府计量行政部门批准或授权的计量技术机构”这是两个不同的概念,前者是泛指计量技术机构(包括法定的和非法定的),后者是特指法定计量技术机构   

回复 支持 反对

使用道具 举报

规矩湾锦苑 发表于 2013-1-23 01:11:58 | 显示全部楼层
  呵呵,如果是路兄所说的情况,我们是再欢迎不过了。可是,如果真的是“经批准或授权的计量技术机构”泛指计量技术机构(包括法定的和非法定的),文件就没有必要这么说了,直接说受聘于一个计量技术机构就行了。因为没有哪一个计量技术机构未经批准就可以设立的,关键是谁批准的谁授权的。
  实际上《注册计量师制度暂行规定》规定“取得注册计量师资格证书并申请注册的人员,应当受聘于一个经批准或授权的计量技术机构,并通过聘用单位报本单位所在地(聘用单位属企业的通过本单位工商注册所在地)的质量技术监督部门,向省级质量技术监督部门提出注册申请。”这句话中政府依法建立的计量技术机构就是经批准的计量技术机构,而对于企业计量技术机构来说其授权单位与其所在地和行政级别有关,一般来说授权部门是当地县级以上政府计量行政部门。所以文件中补充说明“聘用单位属企业的通过本单位工商注册所在地”的“质量技术监督部门,向省级质量技术监督部门提出注册申请”,这是因为所在地县级以上政府质监部门才更清楚该企业计量技术机构是否被授权。
回复 支持 反对

使用道具 举报

yzjls 发表于 2013-1-24 09:31:54 | 显示全部楼层
回复 20# 规矩湾锦苑


    你讲的很清楚,水平很高!
我还有个疑问就是您第二段讲的,我一直以为企业计量部门只要获得授权对内开展非强制检定也算是经批准或授权的计量技术机构了,而你觉得这个不算。
另外还有就是现在市面上有很多校准公司,他们似乎有很多只有CNAS认证,就对外开展校准。我想知道这些校准公司这么做是合法的么?还有就是这些校准公司算不算经批准或授权的计量技术机构呢?
回复 支持 反对

使用道具 举报

规矩湾锦苑 发表于 2013-1-24 11:37:36 | 显示全部楼层
本帖最后由 规矩湾锦苑 于 2013-1-24 11:42 编辑

  我认为CNAS的CNAS-CL01《检测和校准实验室能力认可准则》1.4 条说清楚了CNAS的校准实验室认可的作用:“本准则是CNAS 对检测和校准实验室能力进行认可的依据,也可为实验室建立质量、行政和技术运作的管理体系,以及为实验室的客户、法定管理机构对实验室的能力进行确认或承认提供指南。本准则并不意图用作实验室认证的基础。”
  也就是说按GB/T27025(即CNAS-CL01)获得CNAS的实验室认可,就意味着该实验室按国际标准建立了“质量、行政和技术运作的管理体系”,只是“能力”的认可。标准说“并不意图用作实验室认证的基础”,因此也就更不意味着依法获得了政府计量行政部门“授权”开展计量检定和计量校准服务的资格。
  虽然标准说“本准则并不意图用作实验室认证的基础”,但获得了CNAS实验室认可即可认为“为实验室的客户、法定管理机构对实验室的能力进行确认或承认提供指南”,对进一步获得政府计量行政部门这个“法定”计量“管理机构”的授权,“确认或承认”其具备对社会开展检定/校准服务的资格提供了条件。
  CNAS-GL01《实验室认可指南》2.3.8规定CNAS可以“承担政府有关部门委托的工作”,如果某政府计量行政部门委托CNAS进行实验室认可时同时进行JJF1069的法定计量检定机构考核,通过了认可和考核即可“授权”开展对社会开展计量检定/校准服务,则两项工作可以合并进行。此时“实验室认可合格证”应由CNAS颁发,“计量检定/校准授权证”应由委托进行法定计量检定机构考核的政府计量行政部门颁发。
  以上意见供参考,权威解释由政府计量行政部门和国家认监委的解释为准。
回复 支持 反对

使用道具 举报

您需要登录后才可以回帖 登录 | 立即注册

本版积分规则

Archiver|手机版|小黑屋|计量论坛 ( 闽ICP备06005787号-1|闽公网安备35020602000072号 )
电话:0592-5613810 QQ:473647 微信:gfjlbbs 原国防计量论坛(-=始于2005年=-)

GMT+8, 2026-5-27 16:24

Powered by Discuz! X3.5

© 2001-2026 Discuz! Team.

快速回复 返回顶部 返回列表