找回密码
 立即注册

QQ登录

只需一步,快速开始

搜索

[概念] 论不确定度理论与误差理论的关系

 火... [复制链接]
规矩湾锦苑 发表于 2014-7-1 22:11:52 | 显示全部楼层
回复 329# wjyiscool

  误差或误差范围都是指测量结果偏离被测量真值的程度,因此都是指准确性而不是指可靠性,不确定度只是指测量结果的可靠性而不是指其准确性,“测量结果的可靠性,可以用测量值的误差或误差范围表述,也可以用不准确度表述”的说法是将可靠性与准确性,不确定度与误差或误差范围两组术语进行了混淆,是错误的说法。
回复 支持 反对

使用道具 举报

wjyiscool 发表于 2014-7-1 22:35:42 | 显示全部楼层
你非要叫自己规矩板,换个名叫上帝就不行,我们大家也没办法,你是版主,你说了算呀
回复 支持 反对

使用道具 举报

星空漫步 发表于 2014-7-2 07:13:14 | 显示全部楼层
本帖最后由 星空漫步 于 2014-7-2 07:15 编辑

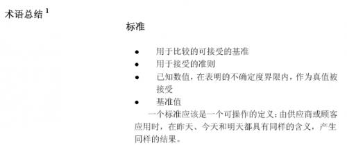
受njlyx量友的启发,又重新仔细看了看MSA,发现里面也有若干处提到不确定度,主要在一些术语定义中,如“标准”、“溯源”、“真值”,而所有浓墨描述的部分,如“重复性与再现性”、“偏移”等,在描述的后面都无不增加括号注解(不同于测量不确定度,测量不确定度是一个与测量结果有关的误差或值的预期范围的表达),这表明MSA所重点描述及研究的对象对于规定条件、范围和测量系统量程内的预期误差的表达是不同的。说白了MSA主要还是研究企业生产过程中企业可能把控的各种变动因素,不确定度并不在其研究之列,因为研究过程中不可避免地要用到”标准“,涉及”溯源“才提到了不确定度。这是我个人的理解,不打算与大家做无意义的辩论,谁爱怎么理解就怎么理解。


0.PNG

1.PNG

2.PNG

3.PNG

9.PNG
10.PNG

MSA中涉及不确定度及真值与准确度的描述.rar

405.45 KB, 下载次数: 9, 下载积分: 金币 -1

回复 支持 反对

使用道具 举报

星空漫步 发表于 2014-7-2 07:17:37 | 显示全部楼层
为了不占用太大的地方,有些截图没有直接贴到帖子里,打到压缩包里上传了。
回复 支持 反对

使用道具 举报

 楼主| 史锦顺 发表于 2014-7-2 09:34:38 | 显示全部楼层
本帖最后由 史锦顺 于 2014-7-2 09:48 编辑



                               读帖有感

-

星空漫步与njlyx二位上传了一些资料,大概是不确定度一词在MSA应用。看后,我的体会如下:

1 所谓不确定度,就是误差范围,是测量的水平的标致。它的本质就是准确性。偶尔也称“可靠性”,是“准确了也就可靠了”的意思。

在测量计量界与工业界,倘只是把误差范围称作不确定度,我是可以接受的。换个名称,而不改内容,现实与历史、理论与实践都不出现矛盾,那就根本用不着争论。问题是1993GUMVIM2(包括后来的VIM3界定的不确定度,是排斥误差理论的。不确定度评定搞的具体内容,如合格性判别的U95、标准考核中的应用被捡仪器,都混淆对象与手段的关系。这对实际计量工作造成严重的干扰,出现明显的、直接影响计量结果的错误这是不可容忍的。一律除以根号N、一律方和根合成,都是严重的错误……。国家规范必须本身正确,才是正能量的规范;国家规范中有错误条款,那就变质为“教唆”,甚至是“胁迫”,怎能轻视!

2 我认为,MSA中,应区分对象与手段的问题。对参数的测量准不准是手段问题;参量本身的偏离性与分散性是对象问题。必须区分二者,用孤立法。选用误差范围可略的测量仪器,就是有效而必要的方法。我在1982年到1997年的研制与生产中,对检测工作,就是要求测量仪器的误差范围,要小于被测量允许变化量的1/10。这样表现出的问题都是研制与生产的问题,而不必再考虑测量仪器,判别就十分简单、清晰。

3 对真值的认识,测量计量界普遍有误。在哲学界,在任何自然科学与任何社会科学中,能说“真理不可知”吗?在法学界,能说“真相不可知”吗?说“真理不可知”,就没法讲理,说“真相不可知”,就只能糊涂判案。物理公式都是物理量值的公式,都是客观量值的公式,都是真值的公式。如果真值不可知,哪里还能有物理公式?大量物理公式的存在,说明“真值不可知”是错话。

-

回复 支持 反对

使用道具 举报

njlyx 发表于 2014-7-2 17:26:26 | 显示全部楼层
本帖最后由 njlyx 于 2014-7-2 17:35 编辑

贴几页刘智敏先生1993年专著的截图,“不确定度”的定义还比较“明晰”---应该是比较接近Eisenhart原意的‘定义’。不过,按其2.4的‘来源’考察,此“不确定度”的全称或宜为“量值不确定度”,而不该为“测量不确定度”。适合叫“测量不确定度”的‘来源’应剔除2.4中的(1)-(3)项。 刘智敏封面.JPG 刘智敏封背.JPG 刘智敏2.1.JPG 刘智敏2.4.JPG
回复 支持 反对

使用道具 举报

星空漫步 发表于 2014-7-2 17:49:25 | 显示全部楼层
所有因素都搅合在一起,确实叫“量值不确定度”比“测量不确定度”更合适。
回复 支持 反对

使用道具 举报

规矩湾锦苑 发表于 2014-7-2 22:21:52 | 显示全部楼层
  332和335楼的资料均为测量系统分析(MSA)涉及到的关于测量不确定度,包括338楼在内的资料都是上世纪九十年代初的出版物,虽然对不确定度有所解读,但因为是不确定度诞生之初的文章,受当时的局限性其问题也已显见。
  首先,“范围”是既有宽度又有位置(大小)的术语,不确定度只是被测量真值所在区间的“宽度”(半宽),而并无“位置”的任何信息,因此不确定度绝不是“范围”,MSA说真值包含在此“范围内”毫无道理。
  MSA还说不确定度是“关于测量值的数值的可能范围”就更是无稽之谈了。在其后面的定义“测量值”就是测量结果,测量结果永远不可能是“真值”,真值的可能范围与测量结果的可能范围大相径庭,不是一个范围,真值怎么会在测量值的数值的可能范围呢?测量结果才会在测量值的数值可能范围内,真值只能在真值的数值可能范围内,完全把测量结果与被测量真值混为一谈了。更何况不确定度仅仅是个宽度,根本就不是什么“范围”。刘智敏老师讲述的不确定度来源还是有道理的,测量结果是由测量过程“生产”出来的“产品”,测量结果的不确定度势必与生产测量结果的过程诸要素有关,这些影响测量结果大小的诸要素(表现形式主要是对测量结果造成的误差和误差范围)势必就是测量结果不确定度的来源。
  因此来自于诸要素的误差和误差范围是产生不确定度的来源,误差和误差范围不等于是不确定度,不确定度本身就不是“范围”,更不能“用以表示测得值的范围”。
回复 支持 反对

使用道具 举报

星空漫步 发表于 2014-7-3 08:28:18 | 显示全部楼层
回复 340# 规矩湾锦苑


    本人前面提供的资料,均来自于2002年3月再版的MSA第三版,并非90年代的出版物。
    到了2010年6月的第四版,相关描述似乎也没啥改变。严格来说MSA所注重研究的东西和不确定度没啥关系。
    MSA主要通过实际测量,来研究企业生产过程中的各种变化因素,看各因素对总体变差的占比,做好生产质量把控。
    MSA做得好,可以拿上台面,可以获得大企业的认可,成为其供应商,而不确定度在工厂并没啥实用价值,顶多算个鸡肋。
    对工厂来说算个啥,不确定度就好像一个大药丸,里面有啥成份都看不到,供货商会对你说你也不用管,只管吃就是了,是好东西,吃不死你。
回复 支持 反对

使用道具 举报

njlyx 发表于 2014-7-3 10:46:40 | 显示全部楼层
本帖最后由 njlyx 于 2014-7-3 10:50 编辑

回复 340# 规矩湾锦苑


      你要是不知道刘智敏先生是什么人,可以请教史先生。......如果刘智敏先生的大作都是“无稽之谈”,那就要请您给我推荐一两个除您之外能懂“测量不确定度”的中国人??
      所谓“新定义”,除了朦胧晦涩一点,是不可能排除Eisenhart的基本内涵的!
回复 支持 反对

使用道具 举报

草根在起航 发表于 2014-7-3 11:27:15 | 显示全部楼层
回复 338# njlyx


   “测量不确定度”就是大家认为的“量值不确定度”,他包含了被测量的定义不完善,样本之间的变差。在某些情况下(被测量认为无波动时)其实也就是测量可能误差范围。
回复 支持 反对

使用道具 举报

 楼主| 史锦顺 发表于 2014-7-3 16:03:37 | 显示全部楼层
本帖最后由 史锦顺 于 2014-7-3 16:30 编辑


            混淆两类测量


                   ——不确定度理论的要害(1)

-

                                                              史锦顺

-

刘智敏先生是国际不确定度工作组的中国成员,参与了1993年前后制定不确定度规范时的多次讨论。我认为,刘先生的阐述具有本源性与权威性。刘先生的著作《不确定度原理》,值得考究不确定度本来面目的研究者的重视。

-

njlyx先生在帖中引述了刘书关于不确定度来源的论述。刘书“来源论”的最后一句是:“从不确定度来源可见,不确定度形成的机理是测量设备、测量环境、测量人员、测量方法和被测对象”。

-

所述五大来源要做分析。

1 研究测量,基础是研究直接测量。直接测量的测量方法误差应包括在测量仪器的误差范围中。不必另计。

2 应用仪器测量,在正常环境下,测量仪器应保证其指标,也就是说,环境因素的影响,应包含在测量仪器的误差范围指标中。测量者不必另外考虑环境因素。

3 正常操作,测量人员不该引入测量误差。数显仪器,没有人员误差。

以上三项,不是讨论测量理论的主要问题,或者说是可以忽略的问题。用正常的测量仪器进行的正常测量,都可忽略此三项。

刘先生所指5项去掉3项,就剩下核心的两项:测量设备和被测对象。区分这两项的作用,是极为重要的。混淆两类测量,混淆这两项的作用,是不确定度理论的要害,由此而形成多种不确定度理论的错误与不确定度评定的弊病。不能不认真清理,严肃讨论,彻底摈弃!

-

测量分为两类。

第一类是基础测量,即常量与慢变化量的测量。着眼点是测得值与被测量的差距。经典误差理论,仅限于处理这类问题。被测量是常量,有唯一真值。误差理论只研究测量手段问题,不研究被测量本身的变化。

第二类是统计测量,即快变量的测量。研究的是被测量本身的变化。统计测量的条件是测量仪器的误差远远小于被测量的变化,测量误差可略。

-

近代测量的初期,人们面对的主要是常量测量。唯一真值的概念,测量误差的概念,误差范围的表征方法,都是常量测量这个总框架下的产物。基础测量不考虑被测量的变化。面对慢变化量(测量过程中量值变化可略),也当常量测量处理。

现代测量,出现大量的快变化量的测量(一回测量中,每次测量的被测量本身不同)。要得知快变量的规律,必须选用误差范围远远小于被测量变化范围的测量仪器,否则,误差问题与量值本身的变化搅合在一起,就得不到量值本身的变化特性。

时频测量计量界,区分两类测量的问题十分突出,也解决得好。而不区分就没法工作。1966年诞生而于1971年被推荐的阿仑方差,就是专门处理变量测量的理论。变量测量的问题,在电学、电子、温度、放射性等领域,都很常见。几何量的测量,在通常条件下,一般是常量测量。在激光技术引入测量计量的当代,可以分辨到百分之一微米,一根看似长度不变的1米长的钢棒,用激光测长仪测量,室温条件(温度有几摄氏度的变化)下,钢棒的长度就是个变量。

随着测量仪器水平的极大的提高,越来越多的“常量测量”变成为“变量测量”。

-

出现于1993年的不确定度理论,竟然如刘先生所论述的,还把测量设备与被测对象相混淆,统统构成不确定度,如此不确定度,能用吗?

-

不确定度的用途极为有限。

世界上有一种特殊的测量,就是物理常数的测量。由世界顶尖的科学家,用世界最高档的测量仪器,进行世界最高水平的测量。测量仪器的微小误差以及可能存在的物理常数本身的变化(例如已发现万有引力常数有变化),这二者无法区分,就可一起构成“不确定度”。物理常数的不确定度,包含测量仪器的误差与可能存在的量值本身的变化,这一说法是恰当的。

基本量的基准,其指标,在计量体系中应称为准确度,但它既包含确定误差分量时的测量问题,也包含基准量值对定义值的偏离,因此,基准的指标也可称为“不确定度”。

物理常数测量、基准的指标这些极特殊的情况,可以容纳手段(仪器误差)与对象(量值本身的变化)这两种特性,可以称为“不确定度”。这些处于测量计量金字塔的塔尖,涉及的人员是数量极少的学者。但对广大的计量领域,对更广大的测量领域,必须区分对象与手段,即必须明确测量得到的性能,到底是测量仪器的,还是被测量本身的。

区分的办法,就是分割,就是孤立。具体说,在通常的测量与精密测量中,必须使“仪器的误差”与“量值的变化”,能忽略其中的一个。当然,对具体要求来说,二者都可忽略,也可以。

能忽略其中的一方,测量结果表现的问题就归属于没被忽略的另一方。

常量测量不存在此类问题,反正被测量不变,问题是测量仪器的。

变量测量,就必须选用够格的测量仪器,使仪器的误差范围远小于被测量的变化范围。由此,才能表现被测量的变化特性。

不进行分割,像现在的不确定度论这样,来源量既包括测量仪器的误差,也包括被测量本身的变化,那就什么都说不清楚,形成混沌帐。更有甚者,是出现错误与弊病。现重点剖析两条。

-

(1)温度测量评定的混沌帐

GUM上有个温度测量的例子(GUM 4.4.3条)。用温度计测量温度源,20个点,测得值从96.90,到102.36,变化量高达5.46,这个变化是温度计的变化,还是温度源的变化,一笔混沌帐。因为事先既不知温度源的变化量,也不知温度计的准确度,所以只能知道温度源的变化与温度计的误差共同决定了这个变化量。这是一次无意义的测量,无效的测量。

可能1  所用温度计是精密电子温度计,误差范围0.1,这样上述测量出现的温度变化是温箱引入的,可以给出结论:温箱控制水平低。

可能2  被测温度源是沸腾的水,在标准压力下,水温为100,偏差不超过0.1,温度计是刚制成的电子温度计。测量结果属于温度计,于是可以得出结论:此温度计很差。

GUM的例子成了猜谜。不确定度论的混沌帐,无解。

-

(2)除以根号N的错误

常量测量,取平均值,计算平均值的分散性,是西格玛除以根号N;对统计测量,即使用平均值来表征被测量,西格玛也不能除以根号N.必须用单值的西格玛来表征被测量的分散性。不确定度A类评定,不分常量测量还是变量测量,一律除以根号N,这对变量测量来说,是错误的。

宇航测量的多普勒测速,信源的频率稳定度要求很高。必须用单值的西格玛表征。规定测量100次,但西格玛不能除以10(根号100)。如果按不确定度的A类评定处理,除以根号N,指标就夸张10倍,也就是降低实际性能10 倍,这就构成重大隐患。警惕呀,一时还相信不确定度论的人们!

-

回复 支持 反对

使用道具 举报

285166790 发表于 2014-7-3 18:04:20 | 显示全部楼层
规范中的例子本身只是个参考,并不代表能直接运用。史老何不找些中国计量院之类的高等级计量所,看看他们在实际中的运用更有说服力。频率计量本来就不适用于GUM方法,老举那个例子就没必要了吧。除以根号N的确是个问题,我建议在多次测量计算出重复性以后,再除以的这个次数根号N应当根据客户的需求,由客户在使用中究竟测量几次,来确定N值比较科学合理,如果用户在使用时只进行单次测量那么这个N自然就应当取1了。
回复 支持 反对

使用道具 举报

规矩湾锦苑 发表于 2014-7-3 18:33:16 | 显示全部楼层
回复 342# njlyx

  上世纪七十年代刘智敏先生就是我的老师,给我讲误差理论课,可以说他是我国误差理论的开创者之一,我怎么不知道他是谁? 但,基于上世纪九十年代不确定度诞生初期还不成熟,大家对其认识有偏差并不为怪,我当时也是这么认识的。但,时隔20年的当前,大家认识到“测量不确定度”的全称是“测量结果的不确定度”,但绝不是测量结果的“测量可能误差范围”。“不确定度”绝不是“误差范围”,无论前面增加什么帽子和幌子,仅就“半宽”和“范围”就不是一回事,何况“真值可能存在区间的半宽”与“测量结果可能存在的误差范围”更不能画等号。
回复 支持 反对

使用道具 举报

规矩湾锦苑 发表于 2014-7-3 18:52:06 | 显示全部楼层
回复 341# 星空漫步

  本人注意到您的资料来自于2002年3月再版的MSA第三版,但其初版的确是90年代的出版物。由于MSA资料并非专门研究不确定度的,正如您所说“严格来说MSA所注重研究的东西和不确定度没啥关系”,因此并不排除再版时未将不确定度成长期中飞速发展的新理念贯彻其中的可能性。
  对于您对MSA的重要作用评价,我认为并不为过,但说“不确定度在工厂并没啥实用价值,顶多算个鸡肋”,我认为这个看法就有失偏颇了。前面我已经说过测量结果和测量过程的质量参数最重要的有两个,一个是准确性用误差和误差范围来量化评判,另一个是可信性或可靠性用不确定度来量化评判。这就像电视机的音质和图像两大参数一样,嘴上吹得再好,这两个参数缺一不可。我们常说计量工作要“确保准确可靠”,忽视准确性是危险的,同样忽视可靠性也会带来极大的风险。
回复 支持 反对

使用道具 举报

星空漫步 发表于 2014-7-3 20:14:20 | 显示全部楼层
回复 347# 规矩湾锦苑


   我个人的理解是可靠性未必只能靠您所相信的不确定度,不确定度这玩意儿到现在为止就连其定义或者说准确含义大家还都在争论不休,所以它根本不可靠!
回复 支持 反对

使用道具 举报

规矩湾锦苑 发表于 2014-7-3 20:53:30 | 显示全部楼层
回复 348# 星空漫步

  不确定度只是可靠性,不是准确性,因此的确一点都不准确,因为不确定度本身就是人们主观估计出来的,不同的人估计结果会不同完全是正常现象。但只要大家都严格按照JJF1059的规定进行估计,就会八九不离十,让我们剔除那些严重违反JJF1059规定评定方法的离奇案例,正常的评定结果相差也许会就在10%左右,对于不确定度10μm与11μm而言并没有多大的差别,用它对测量结果是否可用的判定仍然是科学的。这和裁判员对跳水运动员或体操运动员水平的主观打分评判是相同的道理。不确定度评定中甚至放弃近似计算的四舍五入规定而尽量采用尾数进位的原则,目的也是为了尽量确保评定结果的安全性。
回复 支持 反对

使用道具 举报

285166790 发表于 2014-7-3 21:58:18 | 显示全部楼层
回复 349# 规矩湾锦苑


   为什么你总是认为是”主观“估计出来的,估计并不代表着就是主观的,也可以是根据客观数据的估计。如果真是“主观”的,那每个人评出来差别很大才对。
回复 支持 反对

使用道具 举报

规矩湾锦苑 发表于 2014-7-3 23:17:10 | 显示全部楼层
本帖最后由 规矩湾锦苑 于 2014-7-3 23:19 编辑

回复 351# 285166790

  呵呵,所谓“估计”的结果必是非借助于工具和纯理论计算而纯属人为赋予某事物特性的量化值,故而称主观评估。
  当然主观评估也是要有规定的评估方法,并依据所掌握的真实而可靠的全部有关信息,所以主观估计只要不是违规和凭空,就不是反科学,而是人类除了实际测量以外另一类科学。最令人刻骨铭心的主观评估实例就是体育竞赛中那些无法靠测量获得成绩的项目,比赛成绩需要裁判们按统一的评分规则给予主观评估,裁判们给同一个人的同一个动作估计的分数可能千差万别,但却都八九不离十,如果某裁判估计的分与其他裁判差距太大,这个裁判的水平和道德就大打折扣,这证明了按一定规则估计的科学性。得到不确定度的方法叫“评定”而不是“测量”或“计算”目的就是突出不确定度是对测量结果的可信性(可疑度或可靠性)主观估计的结果。
回复 支持 反对

使用道具 举报

285166790 发表于 2014-7-4 08:06:40 | 显示全部楼层
回复 352# 规矩湾锦苑


我认为既然有规定的评估方法,并依据所掌握的真实而可靠的全部有关信息,这样的评估就不能算主观的,而应该算客观的。所谓”主观“,是人的一种意识、精神,与“客观”相对,所谓“主观”,就是观察者为“主”,参与到被观察事物当中。此时,被观察事物的性质和规律随观察者的意愿不同而不同。
回复 支持 反对

使用道具 举报

 楼主| 史锦顺 发表于 2014-7-4 09:17:43 | 显示全部楼层
本帖最后由 史锦顺 于 2014-7-4 09:29 编辑

回复 345# 285166790


    不了解你的背景。总觉得你的观点有些怪。

你说:“规范的例子本身只是个参考,并不代表能直接运用。”

我否定的仅仅是GUM和VIM的不确定度部分。是就具体问题而论的。你的观点则一下子否定所有规范。“规范”就是规定与示范,告诉人们该怎样做,不该怎样做。规范的例子,就是样板,就是规定的体现,就是让人们学习与运用的。你说“不能用”,那还举例干什么?还要规范干什么?

GUM的测温例子一出,中国就有施昌彦先生的测温评定的样板,列在“国家计量技术法规统一宣贯教材”《测量不确定度评定与表示指南》中,作为计量界学习与运用的样板,是“宣贯”的。施先生是国家计量院的总工程师,他都得照样学,照样评定,你怎能说“只是参考”?

我的研究结果是:GUM测温度的例子,评定错了,学此例的施先生的评定也错了。学术研究,必须事实确凿、是非明确、结论肯定。你可以反对我的看法,那就该说出理由来;讲不出理由,可以不表态;像现在这样,淡化问题,似乎说:“规范的例子对还是错都无所谓”。这是掩盖矛盾。这种“无所谓”的态度,要不得。

-

你说:“何不找些中国计量院之类的高等级计量所,看看他们在实际中的运用更有说服力”。你把“等级”看反了。中国的JJF、JJG是国家级,而GUM是国际级,在不确定度这项学术上,中国完全是学国际的。因此,GUM是高高在上的。你把国家计量院看得很高,其实那里的检定工作也都得按JJF、JJG,而在不确定度问题上,实质就是按GUM。计量院的高处,是有基准,有各级标准及精密测量仪器。具体检定员的做法,还不配成为学术讨论的对象,因为他们不过是照章办事。四十年前,我在计量院就带过几个检定员徒弟,他们还不值得我去评论。不确定度的问题,出在专家们的身上。在国家计量院,该追究责任的(仅限于道义上),超不过十个人。

-

你说“频率计量本来就不适用于GUM方法,老举那个例子就没必要了吧”。

你这句话的前半段,是大话、空话,怎能讲“频率计量本来就不适用于GUM方法”?时频计量是十大计量之一,GUM为什么不适应?能证明GUM不适应频率计量,就可以证明GUM对所有计量都不能用。

频率计量,准确度、稳定度都极高,不确定度论的问题容易暴露。

我的例子,错了你可以反对;但这是事实,是铁证,我当然要说。事实为什么不可以反复说?人们还没有普遍承认,必须反复说,直到蒙人的不确定度论消失,才可不再提起。有矛盾,掩盖是不行的。

-

量值本身的变化,即量值的分散性,是量值的客观属性,必须用与测量次数无关的量来描述,那个量就是单值的西格玛。与是否用平均值无关。平均值的西格玛,其数学期望是零,不能当随机变量的表征量。这个问题深些,不确定度论的炮制者,美国的以及一些国际的专家都弄错了,一般人多数弄错。借用计量院陈成仁录像讲课的话说:“慢慢体会”吧。

-

回复 支持 反对

使用道具 举报

njlyx 发表于 2014-7-4 09:50:07 | 显示全部楼层
本帖最后由 njlyx 于 2014-7-4 09:52 编辑

回复 346# 规矩湾锦苑


      学生形形色色,免不了有错会师意者。

     “不确定度”至少从Eisenhart的1963年NBS报告起,就是探讨量值(量的‘真值’)的可能范围(半宽),虽然在‘发展’中由于哲学思维的无界扩张,将‘定义’搞得越来越抽象,但其主体内涵是没有变的。
     从量值对象使用者的角度,他就是需要这样一个对象定义及应用时、空范围都有一定包容性的量值可能范围,其影响因素当然就要包含刘先生著作2.4节阐述的那么多,其中显然包括“测量”品质不理想所引起的“测量误差”因素。
     但从测试计量工作者的角度,“测量”这个词是有特定含义的,全面表述‘量值可能范围(半宽)’的这个“不确定度”的影响因素不止于“测量”工作的‘品质’,一般情况下,全称“测量不确定度”是有些不妥的,或宜称为“量值不确定度”。

    对于用作测量标(基)准的那些量值对象,如砝码、量块、....,将其“量值不确定度”俗称为“测量不确定度”或无大不妥。

   在给出一个‘量值可能范围半宽’U时是必须明确其‘中心’的--这就是量的‘测得值’或量的“最佳‘估计值’”X,否则就没有实用意义,非线性是实际世界的本质特性。----我们一般人的理解:以量的‘测得值’或量的“最佳‘估计值’”X为中心,以U为半宽的范围,是量(的真)值的可能取值范围。.....您规版先生与大家在此处的主要分歧是不认这个‘中心’?....有机会您应该再去请教一次刘老师!
回复 支持 反对

使用道具 举报

285166790 发表于 2014-7-4 11:11:06 | 显示全部楼层
回复 353# 史锦顺


     希望您能提供GUM和VIM中文版的供我们下载阅读。我们国家现在用的不确定度评定规范是JJF1059.1-2012,依据的也是GUM,在这个规范中它明确说明不能用其中的列子来代替具体校准中的不确定度评定。频率测量需采用阿伦标准偏差,的确是比较特殊的,规范里也都提到了,这又不是我的个人意见。
回复 支持 反对

使用道具 举报

 楼主| 史锦顺 发表于 2014-7-4 19:03:30 | 显示全部楼层
本帖最后由 史锦顺 于 2014-7-4 19:12 编辑

回复 355# 285166790


      GUM的中译本,有叶德培先生的翻译本,作为附录载于她的《测量不确定度》一书中。我有印刷版,而没有电子版的。无法上传。至于VIM,我只有1986年的中译本,那是VIM1,后来的VIM2、VIM3,没见过中译本。也无法上传。
      要参与学术讨论,就要到图书馆去查,去借。网上有的,可以复制;网上找不到,像叶先生的书,就该到图书馆去借。
      还有一点,就是一定要看原文。不看原著,只凭翻译文本,常常是不够的。也许你说:英文不过关,没法看。我告诉你:上世纪五十年代、六十年代的大学毕业生,限于历史条件,大家都是学俄文的。靠自学,许多人都可以看英文原著。我读北大,六年制,第二外语是英语,也仅仅学了一年(每周4节课)。我不知你的学历,但至少是中学毕业吧,那你至少学过六年的英语。我学一年英语,也硬着头皮看原著。你英语的基础至少比我大6倍,为什么不看原著?学术讨论比看英文难十倍,百倍;连英文原著都不能下决心看,参加学术讨论就难了。
回复 支持 反对

使用道具 举报

285166790 发表于 2014-7-4 20:53:18 | 显示全部楼层
回复 356# 史锦顺


   现在计量院所招聘至少本科以上,还会有中学毕业的啊。你说的看原文是个好主意,我就去看看呗,反正也没多长。
回复 支持 反对

使用道具 举报

您需要登录后才可以回帖 登录 | 立即注册

本版积分规则

Archiver|手机版|小黑屋|计量论坛 ( 闽ICP备06005787号-1|闽公网安备35020602000072号 )
电话:0592-5613810 QQ:473647 微信:gfjlbbs 原国防计量论坛(-=始于2005年=-)

GMT+8, 2026-4-13 15:09

Powered by Discuz! X3.5

© 2001-2026 Discuz! Team.

快速回复 返回顶部 返回列表