找回密码
 立即注册

QQ登录

只需一步,快速开始

搜索

[角度/平直度] 检定平板时,平板是否要装上可调脚?

 火.. [复制链接]
hxyhycx 发表于 2013-9-12 14:00:00 | 显示全部楼层 |阅读模式
用电子水平仪来检定大理石平板,需不需要将大理石装上可调脚?没有装上可调脚的平板检定了几次,数据都很大。我都是按着平板检定规程来操作的。请教高手:检定平板时,平板是否要装上可调脚?调整平板的水平,数据就可处理?
规矩湾锦苑 发表于 2013-9-12 16:23:43 | 显示全部楼层
本帖最后由 规矩湾锦苑 于 2013-9-12 16:28 编辑

回复 1# hxyhycx

  平板检定和使用的,都是它的工作面的平面度特性,而不是其与自然界水平面的平行度。可调脚的安装与否,以及你如何调整平板的倾斜度,都不影响平板的平面度,因此理论上可调脚安装与否价值并不大。为什么你“没安装可调脚对平板检定了几次,数据相差很大”,这是所使用的测量原理造成的。
  如果你能确保桥板每次移动时方向保持丝毫不变,每次检定结果也就不会有多大差别。但确保桥板每次向前移动一个跨距时方向保持丝毫不变是几乎不可能的。平面度反映的是被测表面各受检点的高度差,只要桥板两个支撑点的中心连线方向与未移动前的方向有些许改变,因平板与自然水平面过分倾斜,另一方向的倾斜角就会对桥板两个支撑点的相对高度差产生影响,从而影响平面度检测结果。倾斜度越大,对两个点间的高度差测量结果影响也越大。所以,建议平板检定前最好还是安装上可调脚,将平板调整到基本水平,只要平板工作面与自然水平面的倾斜角引起的高度测量误差不足以造成检测结果的误判即可。
回复 支持 反对

使用道具 举报

吉利阿友 发表于 2013-9-13 08:04:53 | 显示全部楼层
本帖最后由 吉利阿友 于 2013-9-13 08:07 编辑

我记得当初培训计量检定员时(长度类的),老师给我们讲了几个长度测量的基本原则,其中有一个原则是:最小变形原则。最小变形原则包括了两点:热变形和弹性变形。弹性变形包括了自重(支撑)变形和接触变形。

基本以上本人接受到的知识。可以肯定:一块平板,如果没有合理的支撑,肯定会发生自重(支撑)变形,肯定会对平板的表面轮廓形态产生不利的影响。如果要安装支撑物的话,应该按照艾利点支撑的布点要求进行。

所以,建议楼主还是对平板进行支撑(即楼主所说的在平板支架上按要求安装可调脚)。

由于本人只是按学到的知识进行的简单复述,同时平直度专业方面的知识也不是很懂,如有不对,望量友们见谅。
回复 支持 反对

使用道具 举报

xqbljc 发表于 2013-9-13 22:20:25 | 显示全部楼层
3楼紧扣楼主的问题,从“没有合理的支撑,肯定会发生自重(支撑)变形”物理现象的角度给出的回复,应该讲:紧扣主题、有的放矢、立意明确、论述正确。再对照楼上某位“可调脚的安装与否,以及你如何调整平板的倾斜度,都不影响平板的平面度,因此理论上可调脚安装与否价值并不大”的说辞,明显在多个方面差距太大了。另外楼上某位““没安装可调脚对平板检定了几次,数据相差很大”,这是所使用的测量原理造成的”结论,确实讲就更有些不靠谱了。平直度的测量原理应该是正确的基础性的东西,它怎么会造成“数据相差很大”呢?这里,“数据”应该是做为“结果”来看待的吧。当然,如果仅是文字描述不靠谱,那是语文水平所致,就另当别论吧。

      可调支脚的安装问题,实际上还是涉及平板的放置和调整问题,当受检平板被调整至水平状态时,符合最小变形原则位置的可调支脚,其载荷受力是均匀的,当然支反力也是均等的,此时,受检平板放置稳定,变形最小,检测所得平面度与实际情况相吻合;反之,当受检平板没有安装可调支脚,或虽安装,但相距水平状态较大时,由于平板下非工作面平面度很差,或可调支脚其载荷受力是极不均匀的,必然各个可调支脚的支反力也是相差较大的,则3楼谈到的“自重(支撑)变形”现象将肯定出现,检测所得平面度与实际情况也肯定不相吻合。从上述分析可知,“不影响平板的平面度”的说辞应该是毫无道理的主观判断或臆想。附带着再讲一句,受检平板由于“自重(支撑)变形”的事实,不仅是如上分析,这些是有一定数量的实验数据及实验报告做依据的。

      楼上某位在所发帖子中,多次无序且交替提到测量过程中出现的“倾斜角”或所谓的“高度差”,应该讲,其测量数据为什么“高度差”的说辞,已经是摇摆不定的自我否认了,鉴于在其它主题板块中许多帖子,已经将此问题论述的非常清楚了,在此,就得理让人的不在去多谈了,以免耽搁大家过多的时间。
回复 支持 反对

使用道具 举报

规矩湾锦苑 发表于 2013-9-14 02:20:22 | 显示全部楼层
  支撑的不正确会因为自重产生被检表面的变形。但事实上,大理石平板的厚度大家都知道,被检平板安装“可调脚”与平放在其它支撑表面上,因自重产生的变形使平面度误差的变化量能否造成楼主所说的检定了几次,数据相差很大的情况,人人都清楚。
  平面度检测结果复现性差的原因与是否安装可调脚的确是关系甚微的。造成复现性很差最直接的原因就是“因平板与自然水平面过分倾斜,另一方向的倾斜角就会对桥板两个支撑点的相对高度差产生影响,从而影响平面度检测结果。倾斜度越大,对两个点间的高度差测量结果影响也越大”。要想减小复现性误差,就必须减小这个倾斜度。实践是检验真理的唯一标准,楼主可以一试,将被检平板工作面调整到与自然水平面基本平行后再检,看看检定几次的结果数据是否还相差很大。
回复 支持 反对

使用道具 举报

mljiliangke 发表于 2013-9-14 07:02:52 | 显示全部楼层
一块平板,如果没有合理的支撑,肯定会发生变形,肯定会对平板的表面轮廓形态产生不利的影响
回复 支持 反对

使用道具 举报

吉利阿友 发表于 2013-9-14 08:57:26 | 显示全部楼层
回复 5# 规矩湾锦苑


    规版,提醒一下:楼主原贴表述是用的是“数据都很大”,而不是“数据相差很大”。

    如果是“数据都很大”,说明楼主的操作一致性比较理想,作为外行的我认为很有可能这块平板确实有问题。

    当然,还是建议楼主按规版主的建议,先充分调平平板再来进行检定,验证一下这个检定前平板预调不预调对测量结果到底有多大的影响。

  (我公司平板也是比较多的。前期请的外部机构用的是合像水平像加桥板,来之前,要求我将平板调整至大致水平;后来检定机构的设备升级了,用上电子水平仪了,检定之前就基本未让人调整水平了)。
回复 支持 反对

使用道具 举报

吉利阿友 发表于 2013-9-14 09:32:21 | 显示全部楼层
本帖最后由 吉利阿友 于 2013-9-14 09:46 编辑

个人认为:
      物体的自重(支撑)变形,应该是一个长期的效应。不清楚楼主所说的平板未支撑而使用的时间有多长,不好下结论说是 未有效合理支撑导致平板轮廓状态的改变。

      但从我工作过程所接触和观察到的现实:大多数企业在平板日常使用维护方面存在大量不足,除支撑不合理导致的未水平放置(最多的是直接用钢件焊接成与平板大少相仿的平台直接搁置平板)、磕碰伤划伤、长期只使用一块导致的偏磨等外,最为普遍的现象是:将平板当做放置其它量具的平台,比如,偏摆信、分度台、V型铁、等高垫块、方箱及高度尺等平台测量常用量具,在这些物件的重力作用下,平板的表面轮廓特征受到了很大的影响(可以理解,如果放置位置不对,比如说,未放置在支撑点连线上)。也就是说,自重变形的影响是缓慢的,但就算支撑合理有效,但在外力的作用下,自重变形的进程也是会加剧的。何况未合理有效支撑呢。
回复 支持 反对

使用道具 举报

吉利阿友 发表于 2013-9-14 09:46:00 | 显示全部楼层
本帖最后由 吉利阿友 于 2013-9-14 09:48 编辑

一块好的平板,如果不正确使用与合理维护,也是会变成差的平板的。
      我司对平板的基本管理要求是:1、支撑调水平放置并定期检查;2、工作区域定期轮换确保磨损均匀;3、尽量不在平板上放置其它辅件或量检具;4、如果不可避免需放置检具辅件,最好放置在支撑点投影位置周边或是支撑点连线周边范围;5、测量过程,做到缓放轻拿避免磕碰;6、定期检定/校准。
回复 支持 反对

使用道具 举报

规矩湾锦苑 发表于 2013-9-14 14:19:24 | 显示全部楼层
回复 7# 吉利阿友

  哦,如果是“数据都很大”,可能有两个含义。其一是检定的读数数据都很大,其二是检定数据经评定后的平面度误差结果数据都很大,尚不清楚楼主说的是哪种情况。
  如果是检定时的读数数据都很大,原因可能有两个,其一是被检平板工作面与自然水平面倾斜度太大,其二是水平仪的零位误差太大。发生这种情况如果对平面度误差的最后评定结果重复性和复现性影响不大,可以不必管它。若对最终平面度误差检定结果的重复性和复现性影响较大,那就应该调整被检平板工作面与自然水平面的平行度,减少倾斜度。水平仪的零位误差不管多大都不会对平面度评定结果产生影响,可以不考虑水平仪的零位误差问题。
  如果是经评定后的平面度误差结果都很大,那就正如老兄所说“很有可能这块平板确实有问题”了,应判定被检平板平面度不合格。
  另外平板检定时,其工作面上不应该摆放除了检定装置以外的任何东西,消除平板使用中的所有辅助设备和杂物对被检平板的作用力,从而消除这些作用力对被检平板自身平面度的影响。
  正如老兄所说,“自重变形的影响是缓慢的”。而平板检定过程是短时间的,因此因检定时加与不加“可调脚”产生的自重变形对检定结果的影响是微乎其微的。平板使用中如果可调脚的支撑位置不正确,就正如老兄所说的“在外力的作用下,自重变形的进程也是会加剧的”,平板平面度将发生较大变化,“一块好的平板,如果不正确使用与合理维护,也是会变成差的平板的”。所以,支撑的正确与否对平板的使用影响很大,而对平板的检定影响甚微,产生楼主所说检定时“数据都很大”的现象,完全可以排除加不加可调脚的原因。
回复 支持 反对

使用道具 举报

吉利阿友 发表于 2013-9-14 15:19:06 | 显示全部楼层
回复 10# 规矩湾锦苑


     规版,我只是从使用与保养的角度回的贴,可能算有点跑题了吧。支撑对于检定过程的影响,不作分析评论。
     目前晚辈也准备涉及平直度项目,所以对此话题有了兴趣,故多说了几句。不到之外请海涵了。
回复 支持 反对

使用道具 举报

规矩湾锦苑 发表于 2013-9-14 16:00:19 | 显示全部楼层
回复 11# 吉利阿友

呵呵,没有,没有。楼主帖子的主题的确是问检定平板需不需要装上可调脚,检定了几次数据都很大的原因是否与没有装上可调脚有关。不过老兄所说的平板支撑对平板使用的影响,以及平板使用与保养常识还是非常值得大家借鉴的,所介绍的经验教训对本主题的讨论也是非常有益的。
回复 支持 反对

使用道具 举报

xqbljc 发表于 2013-9-14 21:24:51 | 显示全部楼层
“可调脚安装与否价值并不大”与“建议平板检定前最好还是安装上可调脚”这两种属大相径庭的说辞,同属2楼同一个人、同一个帖子所言,大家应该不知道该如何去听取了吧?!前一句的“价值并不大”与后一句的“最好”建议,肯定是自相矛盾的。希望某位,不管谈论任何问题,起码要让人对你准备表达的观点能够看清楚、看明白才好。

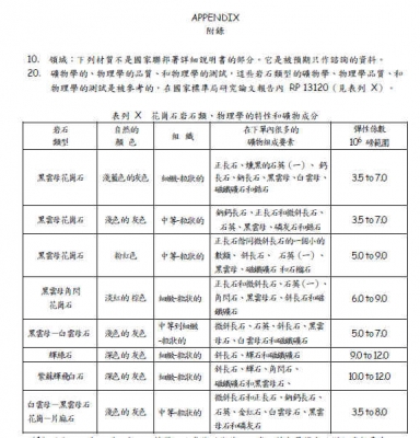
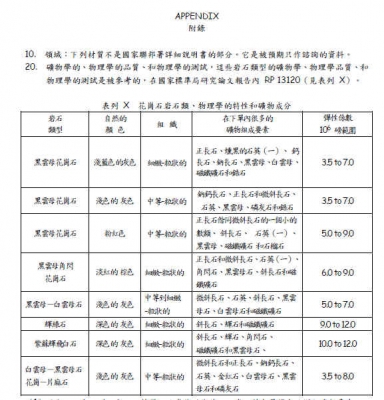
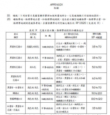
        某位“大理石平板的厚度大家都知道”的说辞,应该讲,大家(包括楼上某位)知道的仅是个表象,实际上平板厚度的设计是有大量载荷变形试验做技术依据的,比如讲美國國家聯邦署花崗石平台標準GGG-P-463C中的3.2.3中有较为详细的文字描述:3.2.3 厚度和剛性:平台需有標準厚度,用來支撐一個正常的負荷,以平台面積的平方英呎為單位去負荷相等於五十磅的負載能力,負荷在此平台的面積中心內,所產生變形量要達到不超出以平台對角線或是直徑計算出之平面度的公差精度值的1/2(見4.5.3)為要求。對予異常的負荷條件,投標人應該給予使用者預期的變形忠告,(在需求給予報價時期期間,見 6.2(g)),如果有特別需求,可作厚度修改(見附錄十)。看到上述的文字描述,我们会清楚,正常情况下的平板厚度与特別需求的平板厚度是有所不同的。所以,笼统的讲“大家都知道”(包括楼上某位),对于没有做过载荷变形试验的人们来讲,是不够靠谱且空对空的。

       下面将美国GGG-P-463C中平板厚度计算公式复制如下,供“被”“都知道的大家”及楼上某位参考:
       30. 厚度:下列資料只是用在計算此厚度內給予矩形平台被支撐時,在三個支柱上位置,位置= 1/5 L,被顯示在圖示五內。
                                             t =[WL2£(L/w) / Kd]1/3      (红字为上标)
                      位置
                                  t = 平台的英吋厚度。
                                 W = 集中的英磅負荷,在中心(每平方英呎英磅乘以面積平方英呎)
                                  L = 平台的英吋長度。
                                 w = 平台的英吋寬度。
                                 K = 彈性係數 (見表列 X)。
                                 d = 總偏斜,中心於盡頭的轉角
                                £(L/w) = 數值取自 Davton 大學的研究協會

                                L/W £(L/W)
                                1.0      .12
                                1.5      .14
                                2.0      .18
                                2.5      .22
                                3.0      .26
                                4.0      .34
                                6.0      .55     
     (注:我们国家的标准,包括美国等国家标准的平板厚度规定均应按被推荐的“最小厚度”来认识和理解)

      楼上某位关于“被检平板安装“可调脚”与平放在其它支撑表面上,因自重产生的变形使平面度误差的变化量”的一段文字描述,让人不得不给以质疑。“平放在其它支撑表面上”的说辞,这“其它支撑表面”应该是一个相当普通且粗糙的“支撑表面”吧?应该不会是平板工作面吧?我在4楼的帖子里讲到的“由于平板下非工作面平面度很差”的话,就是对此随意性的放置而讲的,一个“下非工作面平面度很差”的粗糙表面放置在一个相当普通的“支撑表面”上,二者之间应该是一个“晃晃悠悠”的所谓支撑吧?!那么平板在使用中或被检定中的支撑状况,由于受到了自重,包括自重以外的载荷,那么使用中或被检定中平板肯定依旧处于极不稳定的“晃晃悠悠”的状况,那么,楼主所谈到的“数据都很大”,不管是检定结果的差别也好,测量数据的差异也罢,应该都是非常好理解的吧。终上所述,我们在排除了违背规程的操作错误后,仅是由受检或被使用平板支撑稳固程度包括水平位置调整就可以看到,“支撑的正确与否对平板的使用影响很大,而对平板的检定影响甚微”的说辞,完全就是我在4楼谈到的“毫无道理的主观判断或臆想”,则某位“完全可以排除加不加可调脚的原因”应该就是正话反说了。说了这么多,无非是告知楼上某位,就算没有做实验的经历,但只要多少经大脑略加思维,也就不会仅依据想象来谈问题了,那不是做计量技术工作的人应有的科学态度。

      我们再看一下美國國家聯邦署花崗石平台標準GGG-P-463C中的3.5.2 可換位的貼標所在位置:3.5.2.1 矩形平台:可換位的貼標將被貼在邊上,選接近單一支撐襯墊邊(見圖示五)。一个简单的产品貼標事情都在标准中做了详细的规定及图示,而我们又是如何做的呢?不说也就罢了。
回复 支持 反对

使用道具 举报

规矩湾锦苑 发表于 2013-9-15 01:50:58 | 显示全部楼层
本帖最后由 规矩湾锦苑 于 2013-9-15 01:57 编辑

  “可调脚安装与否价值并不大”是指可调脚的安装与否并不影响检定时平板的平面度,“建议平板检定前最好还是安装上可调脚”是为了尽量减少被检平板表面与自然水平面的倾斜角对检定过程中桥板移动方向不在一条直线上产生的测量误差,两者没有丝毫矛盾之处。
  感谢13楼提供的资料,使大家了解了平板厚度是如何设计的。不过在平板检定时,检定人员可以不必去计算,只要用钢直尺或卡尺量一下平板厚度与平板标准规定的厚度比较一下就可以了,只要平板实际厚度大于标准规定的厚度即可。
  只要平板厚度是合格的,在短时间的检定过程中,平板的支撑大致差不多即可,没必要精打细算。当然老师所说的支撑“晃晃悠悠”就检平板,恐怕没有人傻到这种地步吧,最起码的安全也还是要考虑的吧。检定过程中只要平板摆放是平稳的,平板自重产生的平面度测量误差完全可以忽略不计。
  但是平板在使用中因为支撑点位置的不正确,正如阿友在8楼所说的在一些摆放在平板上的测量辅具和杂物的重力以及平板自重作用下,平板的表面轮廓特征将受到影响,虽然“自重变形的影响是缓慢的”,但随着时间的延长,“在外力的作用下,自重变形的进程也是会加剧的”,将会影响平板的使用功能。因此我提出平板检定过程中的支撑点位置正确与否对平板平面度影响是微乎其微的,可以不必在这方面浪费太多的精力,“一个相当普通且粗糙的支撑表面”只要把平板放平稳了也未尝不可,但在平板使用中支撑点的正确与否问题则必须考虑。
回复 支持 反对

使用道具 举报

xqbljc 发表于 2013-9-15 13:25:58 | 显示全部楼层
“可调脚安装与否价值并不大”与“建议平板检定前最好还是安装上可调脚”,前述两句话被楼上某位解释为“两者没有丝毫矛盾之处”。那就不矛盾好了,按此逻辑,白与黑、好与坏、香与臭也是蛮一致的吗。不多讲什么,会说的不如会听的,相信大家自有公论。

       楼上某位在5楼谈到了“大理石平板的厚度大家都知道”的话语,这里,称作“大理石平板”应该还是“拧种”的逆反心理在作用着。不多讲什么,引用美國國家聯邦署花崗石平台標準GGG-P-463C中的文字描述供大家参考,由大家去判断:

       GGG-P-463C标准中的    3. 需求材料:    3.1 材質:平台被涵蓋的部份,由這份詳細規範說明書列舉,它是從細緻或是中等粒度結晶的火成岩岩石製成;材質用諸如:黑雲母花崗石、黑雲母角閃石,灰綠岩,紫蘇輝長岩,白雲母-黑雲母石/ 花崗-片麻石等等。此材質應是無裂縫,無其他缺陷的,因它可能影響此平台的效能與修護,其他被採用的花崗石可接受部份,也需符合這個詳細說明書的這些需求物件(見 4.5),且根據 ASTM 花崗石來定義(見 6.3)

       6.3 定義   (a) 花崗石:花崗石定義給予在 ASTM-C119-71、1972、12 冊內。
                 
            1111.jpg

        本帖子,复制了美国GGG-P-463C标准中的部分内容,这非崇洋媚外,毕竟人家工作比我们做的细。
回复 支持 反对

使用道具 举报

规矩湾锦苑 发表于 2013-9-16 03:26:35 | 显示全部楼层
  至于石材的分类本人是外行,可能也还有许多量友是外行,谢谢老师提供的资料。我觉得我们不是研究石材的,没必要去讨论石材问题,计量工作者只要按国家标准检验它的硬度等材料性能也就可以了。至于平板的名称也许是社会上以讹传讹,有花岗石平板和大理石平板之说,至于老师提供的资料中灰綠岩,紫蘇輝長岩等是不是花岗石,为什么不叫灰绿花岗石而叫灰绿石,的确搞不清楚。我建议我们还是不要称为花岗石平板和大理石平板为好,按国家标准的规定就称为“岩石平板”和“岩石平尺”吧。不管它什么岩石,只要满足国家标准对岩石平板和岩石平尺的材质性能要求也就可以了。
回复 支持 反对

使用道具 举报

xqbljc 发表于 2013-9-16 12:26:02 | 显示全部楼层
楼上某位既然承认自己“石材的分类本人是外行”,那“没必要去讨论石材问题”的说法应该会被大家接受。

       但“计量工作者只要按国家标准检验它的硬度等材料性能也就可以了”的说辞,应该也就不对了。大家都清楚,硬度、抗挠强度、刚性、物理学指标等,都不是“计量工作者”日常需要涉及的内容,那些只与生产制造商相关联,当然型式试验也是需要的,但当前,生产许可证已经大部分取消,再者,岩石材质属天然的东西,一次型式试验所得的数据,今后拿来引用即可,所以也基本与我们计量工作者无关。毕竟,国家规程不会涉及这些属于型式试验的技术内容的,因为规程只考虑其计量性能。

       至于楼上某位“灰綠岩,紫蘇輝長岩等是不是花岗石,为什么不叫灰绿花岗石而叫灰绿石”的疑问,我也不想再去详细的解释,毕竟,它们都是“火成岩”,再说花岗石与大理石本身就是商业名称,但使用来做计量器具及机械构件的岩石全部都是花岗石(火成岩),而非大理石(变质岩)。
回复 支持 反对

使用道具 举报

规矩湾锦苑 发表于 2013-9-16 15:27:21 | 显示全部楼层
本帖最后由 规矩湾锦苑 于 2013-9-16 15:30 编辑

  要说硬度、抗挠强度、刚性、物理学指标等,都不是几何量“计量工作者”日常需要涉及的内容,我认同老师的观点。但是要说硬度、抗挠强度、刚性、物理学指标等,都不是“计量工作者”日常需要涉及的内容,我并不认同。
  只要是一个可测的量,只要是一个被测参数,它就是计量工作者应该涉及,关注和研究的内容。说“规程只考虑计量性能”是对的,但硬度、抗挠强度、刚性、物理学指标等性能这些要求不能说不是“计量性能”。平板的质量指标不只有几何量参数指标,不只有一个平面度。使用什么名称的岩石,大理石还是花岗石制造平板,用户并不关注,但平板用户仍然关注上述这些性能是否满足使用功能,作为生产商的计量工作者是必须要检的。
  计量工作者的确没必要花精力研究灰綠岩,紫蘇輝長岩等是不是花岗石,平尺校准规范和平板检定规程也都不强求使用花岗石,都只是统一叫岩石平尺和岩石平板。上述这些物理性能在使用中不会产生大的变化,制作中的计量工作者如果保证合格了,使用者日常周期检定中也就不必关心,不必进行周期检定了。
回复 支持 反对

使用道具 举报

longzhen 发表于 2013-9-16 21:18:22 | 显示全部楼层
上面老师说的各有各的理由和道理,但从楼主说的平面度结果数据很大,


一  这个平板本身平面度就很大,

二 此平板本身平面度很好,测得结果不符合,很大
  
原因:   要分析平板本身自重和测量方法,平板如果本身自重很重,而且厚度不符合要求 硬度低,在没有支承点时平板自身形变成为影响结果主要因素,那么就必须加
   但如果平板厚度和硬度符合要求,本身重量引起的形变量不大,不可能成为很大数据的主要原因‘’‘’
我们平时检测中这种情况的主要原因就是你没有调平引起的,原因可以看我们论坛中“平板检测中的关键问题”,平板检测中引起数据大的原因还有地基不稳,震动、桥板过重,人员测量不规范、方法选择等等,还有桥板方向、水平仪方向都比较重要
回复 支持 反对

使用道具 举报

规矩湾锦苑 发表于 2013-9-17 01:13:41 | 显示全部楼层
  某老师在15楼采用挖苦的口吻说“称作‘大理石平板’应该还是‘拧种’的逆反心理在作用着”。我不想对这句带有异样的话加以评论,我只想说我对石材不懂,使用什么名称的岩石,大理石还是花岗石制造平板,用户并不关注,用户关注的是其物理性能和几何参数是否满足使用功能。平尺校准规范和平板检定规程也都没强求一定使用花岗石,都只是统一叫岩石平尺和岩石平板。关于石材的问题,建议参看另一个主题帖子:花岗石与大理石平板的区别
  http://www.gfjl.org/viewthread.php?tid=169539&highlight=
回复 支持 反对

使用道具 举报

xqbljc 发表于 2013-9-18 12:13:13 | 显示全部楼层
首先要讲清楚一点,所谓的“拧种”是楼上某位的“自称”,而且自称时的豪迈情怀是显而易见的。但他人也提及此自称的“拧种”,则会被斥之为“挖苦”、“异样”甚至“谩骂”,这应该就是没有道理了。

        楼上某位太霸道了,你讲到“拧种”,别人就不能再提及“拧种”,某非此“拧种”的说辞,你有“专利”?还是你有独家使用权?想当初,某人自称“拧种”的时候,估计应该是自豪的自誉吧?但是现在,只能是后悔不及、吃黄连的感觉吧。不多讲了,人切不可骄横的不可一世,话多必失的。
回复 支持 反对

使用道具 举报

规矩湾锦苑 发表于 2013-9-18 20:25:05 | 显示全部楼层
本帖最后由 规矩湾锦苑 于 2013-9-19 17:12 编辑

  “拧种”是鲁豫地区形容坚持己见,不到黄河心不死做法的方言。使用“拧种”本来就是学生基于山东同乡的友好和对老师的尊重所讲的一个词,表示对老师的道理不能理解而坚持己见的一个自贬用语,目的是请老师不必介意。不曾想就有某位老师识别不了其中的含义,把学生为了爱护老师的尊严而进行的善意自贬视为可欺,长期以来使用了许许多多对付敌人的用语,竭尽所能,喋喋不休没完没了的对学生挖苦讽刺和谩骂。“拧种”一词本来就人人可用,但善意还是恶意的使用反映了一个人的基本态度和素质。某位老师在所有使用“拧种”的场合是善意的还是别有用心,明眼人一看便知,不必作任何解释。
  现在看来,学生对某位工作了几十年的计量界老“前辈”和知名“专家”的尊重、爱戴和崇拜,的确有“后悔不及、吃黄连的感觉”了。我一直在默默地问自己,这还是自己长期以来心目中尊重和崇拜的那位专家、老师和老者吗?毕竟人一定要尊重老师,尊重科学,尊重知识,老师的激将法在这里没有作用,请老师自重、自爱,毕竟您的名誉比我强百倍,无论怎样我还是尊称你为老师。我承诺无论老师如何对我,我绝不以牙还牙,绝不使用老师对我使用的那些低级庸俗用语来讽刺挖苦老师。
  我发的这个帖子,完全是为了回复另一个与技术讨论毫无关系的帖子。这也是我最后一个回复与技术讨论完全无关的帖子,再有类似这样的帖子,恕本人不再回复。
回复 支持 反对

使用道具 举报

xqbljc 发表于 2013-9-19 22:06:51 | 显示全部楼层
“拧种”一词是什么某地区的方言,是“基于.....同乡的友好和.....尊重”.......,此种解释不知他人意下如何,本人绝不会相信的。探讨问题的过程中,某位“友好”人士的“尖酸刻薄”、“绕来绕去”、“无理反缠”......,极其缺乏端正的谈论问题的态度和痞子作风,本人感触颇深,绝不会相信其还有一点点诚信。其自称为“拧种”就是“善意”的,他人也谈“拧种”就是“恶意”的,两种标准泾渭分明,关于“对付敌人的用语”的说辞,让人愤愤不平,本来就是不认不识的,何来“敌人”之说,无非是将论坛视为自己的地盘,其自己可以在此地盘上“为所欲为”的“撒野”,而别人绝不能有丝毫的不同意见,其惹起公愤,是迟早的事情。

       关于尊重“老师”、“前辈”与其“谦称”学生的事情,请某位就不要假惺惺了,这确实让人反感,你的言谈话语,表面冠冕堂皇,实则阴暗低俗,一个不知道自重的人,非要要求他人对其尊重,你没资格的。
回复 支持 反对

使用道具 举报

规矩湾锦苑 发表于 2013-9-20 01:20:16 | 显示全部楼层
  每个人的帖子都是有案可查的,每个人的讨论问题的态度和对他人的态度也是有案可查的,只要看看各人所发帖子的语言和情绪即可一目了然,对23楼的帖子我不做任何评价,谁在努力尊重对方,谁在不断地挖苦讽刺,我相信量友们的眼光和评判。
  我希望某位计量界长辈和知名专家早日从这种偏离技术讨论的状态中解脱出来,不再深陷不该有的情绪之中,积极参与到计量技术的讨论中,真诚的希望老师给量友们排忧解难。
  技术上的不同观点是正常的,没必要计较别人的不同观点,各人发表各人的观点也是正常的,对错由大家去评判,或者留给实践去验证。
回复 支持 反对

使用道具 举报

xqbljc 发表于 2013-9-20 10:43:51 | 显示全部楼层
“最后一个回复”与“恕本人不再回复”,就是无穷无尽的意思。

        “有案可查”?论坛发生了什么案情?应该不是刑事案吧?!这里讲“有据可查”或者人生轨迹的一部分还差不多,所以,楼上某位继续着其一贯的“不靠谱”。

         “努力尊重对方”,楼上某位说瞎话从不脸红,“泼妇”、“是骡子是马拉出来遛遛”等等,就是其言行不一的丑劣表现,还是不要再给自己立“牌坊”了。

          要求别人“从这种偏离技术讨论的状态中解脱出来”,实际上是其本人深陷其中啊。楼上某位在技术讨论方面写了多少帖子?这些帖子又有多少技术内容?其不“绕来绕去”、“无理反缠”、“正话反说”、“尖酸刻薄”,应该是没法写帖子的!就算别人也有少许的“偏离”,纯属楼上某位的不间断干扰所致,所以,需要“积极参与到计量技术的讨论中”的是楼上某位,但其又有多少技术可谈呢?应该其是只能依靠反复粘贴、无谓重复、绕来绕去等“搅混水”吧!所以,楼上某位在计量技术的某些方面应该是已经词穷理绝了。

         这样“无聊”的楼上某位,不屑于搭理其就是了。
回复 支持 反对

使用道具 举报

您需要登录后才可以回帖 登录 | 立即注册

本版积分规则

Archiver|手机版|小黑屋|计量论坛 ( 闽ICP备06005787号-1|闽公网安备35020602000072号 )
电话:0592-5613810 QQ:473647 微信:gfjlbbs 原国防计量论坛(-=始于2005年=-)

GMT+8, 2026-4-16 17:33

Powered by Discuz! X3.5

© 2001-2026 Discuz! Team.

快速回复 返回顶部 返回列表