找回密码
 立即注册

QQ登录

只需一步,快速开始

搜索

[容量] 移液器不确定度分析报告~~~看看,是否有问题?

[复制链接]
ourjia 发表于 2009-7-10 09:49:20 | 显示全部楼层

移液器不确定度分析报告!(清楚、完整、免费)

本帖最后由 ourjia 于 2009-7-10 09:58 编辑

     鉴于那些网站,对于此类帖子、文件都要收费,此外,某些牛人,写此类文件,想发,又不甘心,躲躲藏藏,给需要的人带来很多麻烦,偶特此发上自己分析的一份报告,彻彻底底的报告,别人能看懂的报告,同时,不介意各位转载~~~~~~~~~
001.jpg 002.jpg 003.jpg 004.jpg
回复 支持 反对

使用道具 举报

 楼主| ourjia 发表于 2009-7-10 10:12:43 | 显示全部楼层 |阅读模式
本帖最后由 ourjia 于 2009-7-10 10:19 编辑

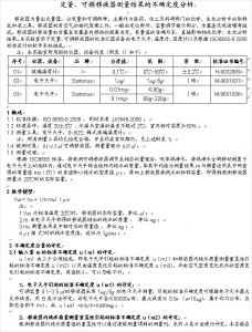
001.jpg
 楼主| ourjia 发表于 2009-7-10 10:13:23 | 显示全部楼层
本帖最后由 ourjia 于 2009-7-10 10:19 编辑

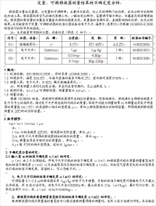
002.jpg
回复 支持 反对

使用道具 举报

三妹乖乖 发表于 2009-7-10 14:08:22 | 显示全部楼层
(清楚、完整、免费),赞成,我在论坛发的资料,从来不加密的,大家应该相互学习,取长补短。
回复 支持 反对

使用道具 举报

zxq 发表于 2009-7-10 18:28:15 | 显示全部楼层
不错不错
不过楼主是计量系统的吗?
为什么没有写规程依据?   呵呵  只是格式的问题
具体分析的还是很好的
回复 支持 反对

使用道具 举报

随风飘扬 发表于 2009-7-12 09:20:39 | 显示全部楼层
我认为有以下几个问题:
1、命名不准确:应改为移液器容量测量结果不确定度分析报告
2、数学模型中的输入量有4个,其中有两个常量,分析不确定度时另外两个输入量m、V0都会引入不确定度。
回复 支持 反对

使用道具 举报

您需要登录后才可以回帖 登录 | 立即注册

本版积分规则

Archiver|手机版|小黑屋|计量论坛 ( 闽ICP备06005787号-1|闽公网安备35020602000072号 )
电话:0592-5613810 QQ:473647 微信:gfjlbbs 原国防计量论坛(-=始于2005年=-)

GMT+8, 2026-5-16 05:10

Powered by Discuz! X3.5

© 2001-2026 Discuz! Team.

快速回复 返回顶部 返回列表