找回密码
 立即注册

QQ登录

只需一步,快速开始

搜索

[温度(热电偶/热电阻/膨胀)] 热工群控自动检定系统及软件设计

[复制链接]
上帝 发表于 2010-6-13 21:28:20 | 显示全部楼层 |阅读模式

摘要:本文主要介绍了目前紧跟市场需求的热工群控自动检定系统的系统架构和软件设计,着重论述了群控检定系统软件所需要具备的重要模块和通用组件配置的设计发展方向,就具体的TCM-6项目对以上内容进行了实践并取得良好的效果。

关键词:温度,自动检定,热电偶,热电阻

Abstract: This paper mainly introduces the framework and software design of Multiple Thermal Auto-Calibration System which is popular in the market. It stresses the trend of the system software design: the function modules and universal components configuration. In TCM-6, all of these are carried out with good performance.

Keywords: Temperature,  Auto-Calibration,  Thermocouple,  Thermal Resistance,


0引言

热工计量主要针对热电偶、热电阻、玻璃液体温度计和二次仪表等传感器和仪表进行检定和校准。之前很长一段时间,大量的检定和校验工作都是由手工完成的。随着计算机技术的发展和普及,出现了不少基于计算机测控技术的半自动和自动检定系统。至今,已经能够实现热电偶、热电阻的大批量自动检定;对玻璃液体温度计和二次仪表已经有一些自动检定的实践,但由于技术成熟度、成本控制以及市场因素,还没有得到广泛应用。本文主要介绍了目前紧跟市场需求的热工群控自动检定系统的系统架构和软件设计。

1系统简介

自动检定系统依据国家现有的检定规程,由数字电测仪表、可通讯低电势多路扫描开关、控温仪、炉槽温场设备以及计算机和打印机组成,通过配套系统软件将各组件连接成系统网络。

为进一步满足用户需要和降低用户成本,热工群控系统的开发成为时下的主流:一台计算机和一台数字电测仪表,与多个扫描开关、控温仪和炉槽温场设备构成多炉/槽群控检定系统,同时或者分时对被检热电偶和热电阻进行大批量检定(如图1所示)。

系统结构图.jpg


TCM-6热工群控自动检定系统从-80℃到1600℃的温度范围实现自动控制,主要用于标准热电偶、工业热电偶、低温热电偶、工业热电阻的检定。系统可以同时控制多台(1-8台)恒温源的控温设备以及信号源等设备,且控温对象广泛,配套软件根据以往的系统软件设计经验集合了以下几大特点:

(1)允许在检定时中途(意外)退出,已检定数据不丢失。

(2)允许针对某一次检定或者一支被检追加检定温度点。

(3)能自动判断被检偶、阻开路或损坏以及正负极。

(4)检定数据可以长期保存,可以随时调出查阅以及数据回放。

(5)支持各种偶同炉混检。支持铂、铜热电阻任意分度号以及二线、三线、四线同时检定。

(6)设有到温延时检定功能,延时时间可灵活设置,提高了检定数据的可靠性和准确性。

(7)系统有多种冷端补偿方法以方便用户检定不同规格直径结构热电偶。

(8)系统具有各种热电偶、热电阻辅助计算功能,用户无需再查分度表。

(9)热电偶在不同温度下的退火功能,退火时间可以任意调整。

(10)系统可以自动效验,随时提示那些部件需要提前送检,确保系统可靠。

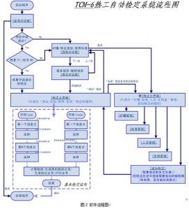
2软件设计

如图2所示,整个软件设计以功能模块为单位,主要架构是根据用户需要而设置的三条不同的检定流程(下面有具体论述),配以周边管理模块。整体上达到模块功能明确,用户操作简单,维护方便和设备配置灵活的特点。下面针对软件的重要功能模块进行具体表述。

软件流程图.jpg


(1)周边管理模块

周边管理包括全局管理、人员管理、标准管理、炉槽管理和通用扫描开关解决方案(USS):

全局管理模块主要是配置当前系统的炉槽个数、使用单位名称等信息。全局管理是定制系统的良好接口。人员管理模块将人员根据系统的使用范围划分权限,管理员有最高权限;检定员则不需要进行周边管理,只需使用常规的检定功能。这样更有利于系统的维护。标准管理模块管理着现有的标准,根据需要可以添加、修改和删除标准。使用的过期标准系统会提示需要进行送检。炉槽管理模块管理着当前系统配置的检定炉槽,包括炉槽控温仪的通讯设置和PID参数等信息。

以上的周边管理模块是维护系统正常运行的必要组成部分,系统的管理人员可以通过查看和更改这些模块方便地管理维护整个系统。

(2)数据查询模块

用户可以通过使用数据查询模块查询指定批次或者指定被检传感器的检定基本信息和原始记录,通过调用通用证书解决方案(UCS)来打印原始记录和检定证书。

(3)检定流程模块

检定流程在本系统软件中分为三类:正常检定流程、中途退出恢复流程和多次分度(追加)流程。在图2所示的软件流程中都有清晰显示。流程的相互区别主要是配置一次检定的途径不同:

正常检定流程需要用户进行检定前检定类型和使用标准的选择,并填写基本信息和被检信息;中途退出恢复流程是在系统重启后,系统提示是否恢复上次没有完成的检定,如果用户选择“是”则恢复该检定,“否”则放弃恢复,一并删除该次检定的相关记录;多次分度(追加)流程是在某次检定完成后,对该次检定重新分度,或者对该次检定或其中某只被检添加检定温度点后重新检定,目的是增加了用户对检定设置的灵活性。

以上三种流程最终都会进入如图3所示的检定主界面,主界面左侧显示该次检定的基本信息和标准信息;右上是曲线/参数显示和检定操作;右中是该检定的原始数据显示;右下是该次检定的被检传感器信息。其中切换曲线显示上方的“分页卡”可以查看在检的其他炉槽情况。

在多炉槽同时检定时,系统软件会轮番扫描各个炉槽中标准指示的当前炉槽温度,并监控各个炉槽的温场是否达到当前检定点的检定要求,如果某一个炉槽率先达到,则采样当前炉槽,采样完成询问用户是否保存当前采样数据,保存后升温下一个检定点(对于恒温槽设备可用人工设置或自动设置两种方式),重新进入监控各个炉槽温场的阶段,直到所有检定炉槽的所有温度点检定完毕。

检定主界面.jpg

(4)通用扫描开关解决方案(USS)

由于用户对于群控需求,开发者在编制系统配套软件时已经不能仅仅考虑一台扫描开关设备,而需要将多台扫描开关当作一个整体去统一管理和配置,目的是提高扫描开关的利用率并减少因为同时检定造成的过度切换磨损。

于是提出通用扫描开关解决方案(Universal Switch Solution,简称USS)。USS需要把不同规格的扫描开关作为一个整体统一管理与配置,因此在设计数据结构时需要尽量完整地考虑其不同之处并进行详尽区分,进而针对不同的扫描开关设计统一的处理模式,在程序编制的时候就不用考虑因扫描开关类型不同带来的代码修改,从而实现解决方案的通用性。

(5)通用证书解决方案(UCS)

现有的自动检定系统针对证书的解决方案一般有如下两种方式:一个是设计统一的原始记录和证书的模板,另一个是针对用户提供的原始记录和证书模板编制专门的程序模块。前一种方式提供用户关注的绝大多数数据,并使用统一的模板,但用户常常有自己的特殊要求,统一模板不能一一满足这些要求;而为满足不同用户的特殊要求,对每个用户专门设计的证书打印模块,则对程序版本的维护非常不利,且安装与部署不同的客户工作量较大。

于是提出通用证书解决方案(Universal Certification Solution,简称UCS),这一解决方案提供用户在检定之前输入的信息、通过采样和计算得到的结果信息以及其他周边信息,并以统一的格式告知用户这些信息的提取方法和接口文档。用户只需要根据这些文档,在示例模板的基础上调用需要显示在原始记录和检定证书的信息,定制出自己的模板。

3总结

TCM-6热工群控自动检定系统,功能上实现了多台炉槽的同时与分时检定;系统软件在模块化和通用组件配置方面进行了有效的实践。在设计阶段本着从用户需求出发,人机界面根据以往系统软件设计的经验,开发出满足用户使用方便的功能特点,强调用户操作简单、周边维护方便、系统配置灵活。

参考文献:

[1] 国防科工委科技与质量司,热学计量(计量培训教材)[M].北京:原子能出版社,2002年.

[2] JJG75-1995 《标准铂铑10-铂热电偶检定规程》

[3] JJG167-1995《工作用铂铑30-铂铑6热电偶检定规程》

[4] JJG351-1996《工作用廉金属热电偶检定规程》

[5] JJG141-2000《工作用贵金属热电偶检定规程》

[6] JJG229-1998《工业铂、铜热电阻检定规程》

[7] JJF1098-2003《热电偶、热电阻自动测量系统系统校准规范

您需要登录后才可以回帖 登录 | 立即注册

本版积分规则

Archiver|手机版|小黑屋|计量论坛 ( 闽ICP备06005787号-1|闽公网安备35020602000072号 )
电话:0592-5613810 QQ:473647 微信:gfjlbbs 原国防计量论坛(-=始于2005年=-)

GMT+8, 2026-1-31 19:26

Powered by Discuz! X3.5

© 2001-2026 Discuz! Team.

快速回复 返回顶部 返回列表