找回密码
 立即注册

QQ登录

只需一步,快速开始

搜索

[温度(热电偶/热电阻/膨胀)] JJG617 温控表建标,是不是617要求的标准器都得买

[复制链接]
蓝猪 发表于 2012-5-9 16:35:05 | 显示全部楼层 |阅读模式
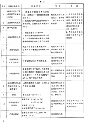
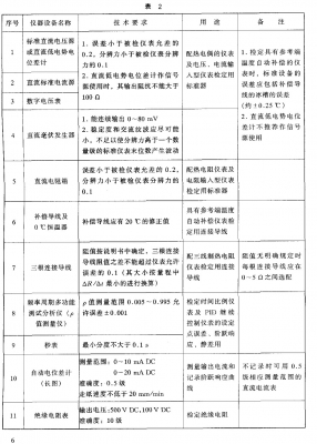
jjg617 1.jpg 617上要求的检定项目很多,是不是都要检,所有的标准器都得买啊,
如果只买FLUCK525B,可以吗。
宁波哈哈 发表于 2012-5-11 11:51:41 | 显示全部楼层
617上要求的检定项目很多,是不是都要检,所有的标准器都得买啊,
如果只买FLUCK525B,可以吗。 ...
蓝猪 发表于 2012-5-9 16:35



    规程上规定的都需要配置,名称可以不一样,但技术指标应当符合。
回复 支持 反对

使用道具 举报

airennaonao 发表于 2012-6-7 22:23:13 | 显示全部楼层
分你要检仪表的情况,如果是电阻信号的,需要配电阻箱,毫伏信号的就配电位差计,要是你有既能输出电阻还能输出毫伏的那就用一个好了。只要技术指标能达到就可以
回复 支持 反对

使用道具 举报

zhoujidai 发表于 2012-6-8 09:33:25 | 显示全部楼层
根据你建标的情况,按照规程的规定,必须要的就不能少~~~~
回复 支持 反对

使用道具 举报

gongfu 发表于 2012-6-17 09:23:12 | 显示全部楼层
辅助设备最好都得买,
回复 支持 反对

使用道具 举报

aux8180 发表于 2012-6-17 11:12:20 | 显示全部楼层
回复 1# 蓝猪


    如果建标后只是为了以后的校准,只要你能通得过建标考核就行了,至于需不需要全部配齐,你要咨询当地的建标考核单位啦。
回复 支持 反对

使用道具 举报

您需要登录后才可以回帖 登录 | 立即注册

本版积分规则

Archiver|手机版|小黑屋|计量论坛 ( 闽ICP备06005787号-1|闽公网安备35020602000072号 )
电话:0592-5613810 QQ:473647 微信:gfjlbbs 原国防计量论坛(-=始于2005年=-)

GMT+8, 2026-2-27 01:39

Powered by Discuz! X3.5

© 2001-2026 Discuz! Team.

快速回复 返回顶部 返回列表