找回密码
 立即注册

QQ登录

只需一步,快速开始

搜索

[坐标] 坐标测量机性能评价的国际标准

[复制链接]
酱里个酱 发表于 2014-7-22 11:58:27 | 显示全部楼层 |阅读模式
【作者】 王为农;
【机构】 中国计量科学研究院;
【摘要】 2000年到2001年,酝酿多年的国际标准ISO10360《坐标测量机性能评定规范》6个部分全部出版了。该系列标准是几何量产品规范(GPS)中关于坐标测量机的验收和再检测的标准,规定了坐标测量机性能评定中使用的名词术语、性能参数及评价方法。
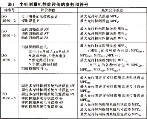
一、标准介绍ISO10360《坐标测量机性能评定规范》的6个部分分别为:
1.词汇;2.测量尺寸的坐标测量机;3.配置转台轴线作为第四轴的坐标测量机;4.在扫描模式下使用的坐标测量机;5.使用多探针探测系统的坐标测量机;6.计算高斯拟合要素的误差评定。
其中第1部分定义了其他5个部分中使用的术语和词汇。与以往版本不同的是,标准中将测量误差和最大允许测量误差分别定义,使概念和符号更加清晰,易区分。
在标准的第2部分至第5部分定义了对坐标测量机硬件性能的评估方法,第6部分介绍了标准元素参数计算软件的误差评估方法。

QQ截图20140722115300.png

坐标测量机性能评价的国际标准.pdf

107.69 KB, 下载次数: 23, 下载积分: 金币 -1

您需要登录后才可以回帖 登录 | 立即注册

本版积分规则

Archiver|手机版|小黑屋|计量论坛 ( 闽ICP备06005787号-1|闽公网安备35020602000072号 )
电话:0592-5613810 QQ:473647 微信:gfjlbbs 原国防计量论坛(-=始于2005年=-)

GMT+8, 2026-5-20 03:13

Powered by Discuz! X3.5

© 2001-2026 Discuz! Team.

快速回复 返回顶部 返回列表