找回密码
 立即注册

QQ登录

只需一步,快速开始

搜索

[程序违规] 兴城市康顺大药房

[复制链接]
八一八 发表于 2026-3-6 20:45:45 | 显示全部楼层 |阅读模式
行政处罚
行政处罚决定书文号: 兴市监处罚〔2025〕122号
行政相对人名称: 兴城市康顺大药房
行政相对人代码: 91211481MA0QE7BL8C
法定代表人: 姚明会
处罚类别: 警告、罚款
处罚名称: 警告并处罚款
处罚事由: 无法提供阴凉区内在用的温湿度表的2025年度校准证书
处罚结果: 1. 警告;2. 罚款人民币500元
处罚依据: 《中华人民共和国药品管理法》第五十三条、第一百二十六条;《药品经营质量管理规范》第一百五十一条;《中华人民共和国计量法实施细则》第二十二条、第四十三条
处罚决定日期: 2025年10月24日
处罚机关: 兴城市市场监督管理局
出处截图:
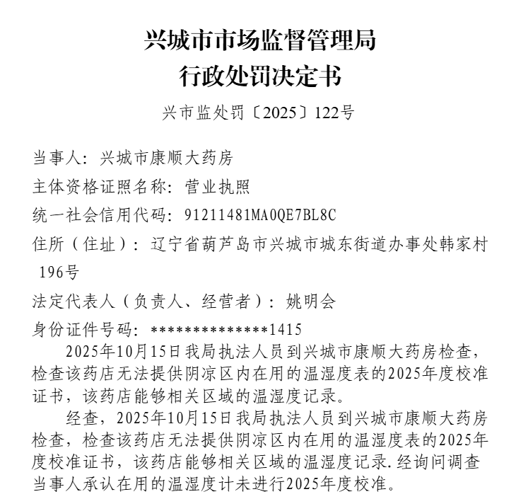
2025年10月15日我局执法人员到兴城市康顺大药房检查,检查该药店无法提供阴凉区内在用的温湿度表的2025年度校准证书,该药店能够相关区域的温湿度记录。经查,2025年10月15日我局执法人员到兴城市康顺大药房检查,检查该药店无法提供阴凉区内在用的温湿度表的2025年度校准证书,该药店能够相关区域的温湿度记录.经询问调查当事人承认在用的温湿度计未进行2025年度校准。
您需要登录后才可以回帖 登录 | 立即注册

本版积分规则

Archiver|手机版|小黑屋|计量论坛 ( 闽ICP备06005787号-1|闽公网安备35020602000072号 )
电话:0592-5613810 QQ:473647 微信:gfjlbbs 原国防计量论坛(-=始于2005年=-)

GMT+8, 2026-5-14 03:11

Powered by Discuz! X3.5

© 2001-2026 Discuz! Team.

快速回复 返回顶部 返回列表